
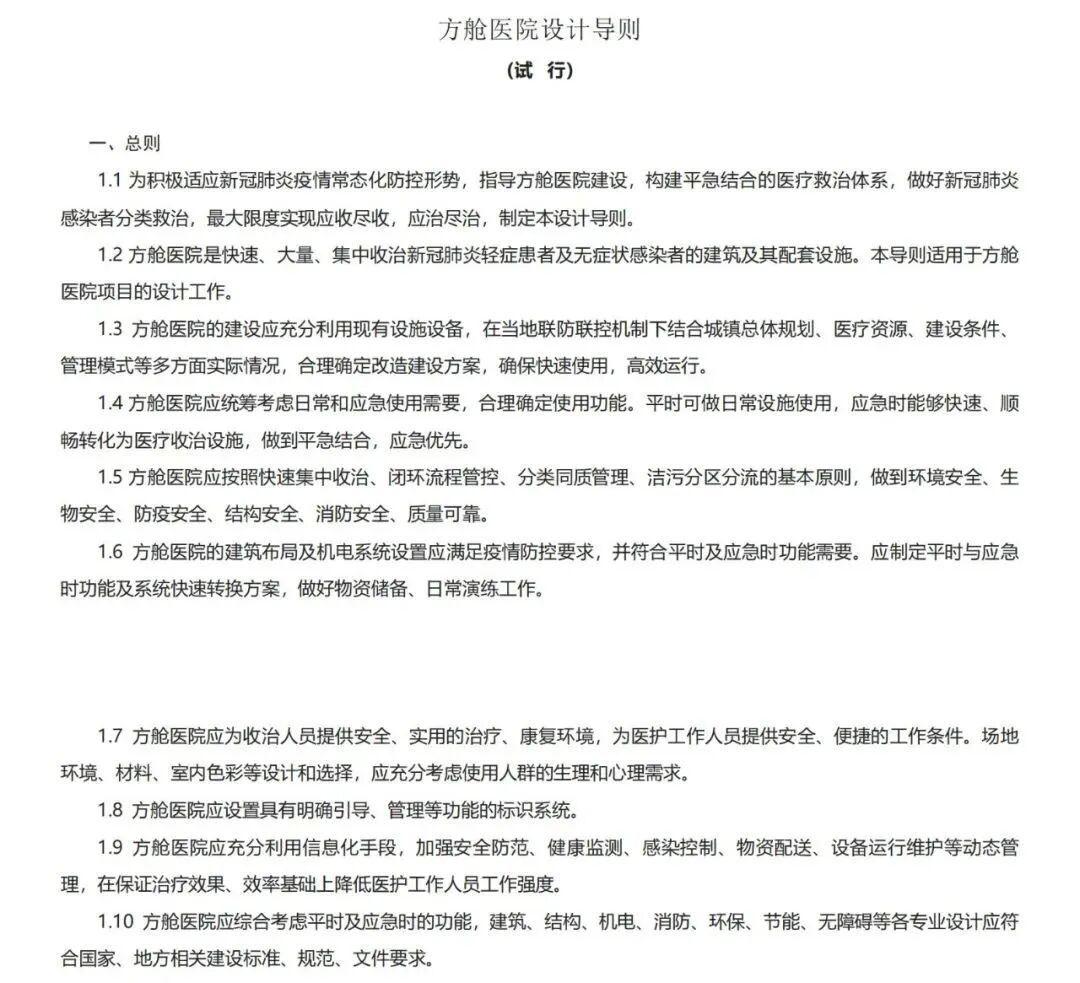
近日,国家卫生健康委员会、国家发展和改革委员会、住房和城乡建设部联合发布《方舱医院设计导则(试行)》(以下简称“导则”)。《导则》中对于方舱医院的供热、通风与空调提出明确要求,具体为:
1、方舱医院各功能房间、区域室内设计温度冬季宜为18-22℃,夏季宜为26-28℃。
2、供暖系统宜采用散热器供暖系统或地板辐射供暖系统。
《方舱医院设计导则(试行)》文件(部分)



石墨烯供暖设备的健康应用
石墨烯是迄今为止最薄、最坚硬、导电、导热性能最强的纳米材料,将其用于电采暖领域,电热转换率高达99%,节能的经济性明显。同时,在采暖过程中不会产生有害气体,实现零排放零污染。石墨烯电暖产品其特色为远红外辐射发热,且快速制热,散热均匀、无噪音,是健康和环保的采暖选择。
根据国家红外中心检测,石墨烯所释放的远红外波长与人体远红外波长十分接近, 均为6 - 14μm。峰值更是容易引起人体共振的9μm波长。(见下图)
不同材料和人体远红外图谱对比


远红外非热效应引发能量共振传递

——来自《中国医学物理学杂志》
石墨烯发射出的和人体相同频率的6—14微米远红外光波,被科学家称为“生命之光”,当这两段波长相等相互作用时,就会产生共振效应,实现能量传递,被人体很好吸收。从而为人体带来促进血液循环、激活组织细胞、增强新陈代谢、提高免疫力等功效,能够快速改善人体微循环,帮助人体的机能恢复,有助于患者的康复。

部分素材源自网络(侵删)
想温暖 · 用暖烯
二维暖烯石墨烯智慧清洁供热
往期文章精选
◆国家级!二维暖烯荣获“住建部2021年全国建设行业科技成果推广项目”证书
二维暖烯
石墨烯生态智暖倡导者
家居采暖 · 穿戴理疗· 建材暖通
石墨烯地暖 | 墙暖 | 暖画 | 电暖器
★ 工信部工业转型强基工程项目中标单位
★ 科技部创新基金支持单位
★ 住建部建筑行业科技成果认证单位
★ 新疆维吾尔自治区住建厅建设行业科技成果推广项目
★ 建筑工业行业标准《低温辐射膜》JG/T286起草单位
★ 全球石墨烯研发合作平台
★ 政府优秀采购商
★ 中国质量·服务·诚信AAA企业
★ 中国建材认证“绿色建筑选用产品”
★ 中国质量认证监督管理中心认证 “中国节能环保产品”
★ 中国石墨烯产业技术创新战略联盟常务理事单位
★ 中国电供暖产业创新战略联盟理事单位
